
LOFT Logistic Process
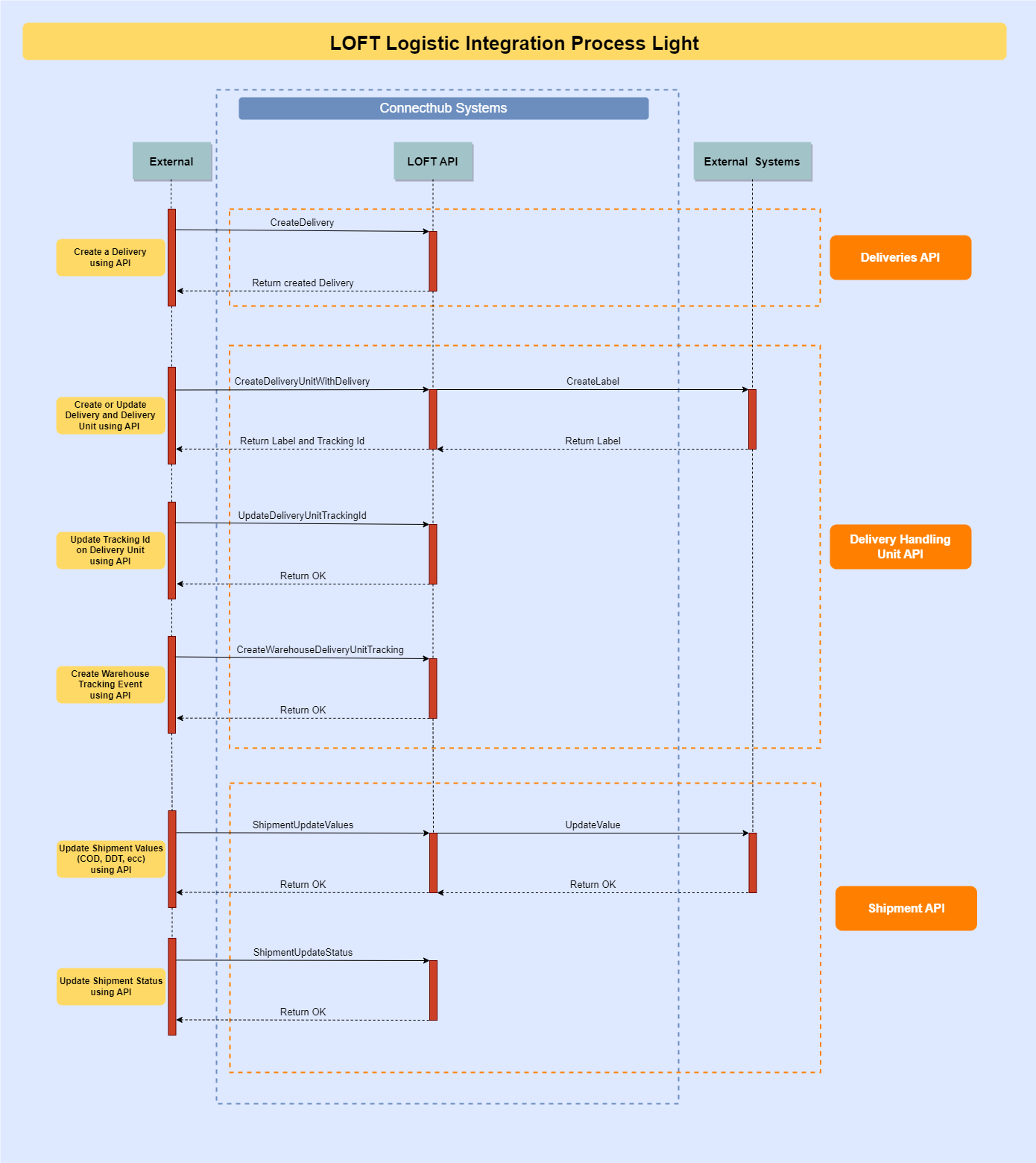
This process is used by customers that needs to integrate with LOFT for process orders creating deliveries, delivery units and shipments


This process is used by customers that needs to integrate with LOFT for process orders creating deliveries, delivery units and shipments


Powered by Azure API Management.